近日,beats365邓仲良副教授团队与beats365附属南华医院何军主任技师在CRISPR/Cas分子诊断领域取得重要进展。相关研究成果发表在生物电子传感领域著名期刊《Biosensors and Bioelectronics》上,该期刊为传感器领域顶尖期刊,中科院大类一区,2023年最新影响因子为12.6。论文题为"Efficient, specific and direct detection of double-stranded DNA targets using Cas12f1 nucleases and engineered guide RNAs"。邓仲良副教授为通讯作者,何军主任技师和研究生胡茜盼为共同第一作者,beats365为第一完成单位。

CRISPR/Cas是广泛存在于细菌和古细菌中的一种自身免疫系统,广泛用于基因编辑和分子诊断,并已成功用于地中海贫血等遗传性疾病的治疗,此外还可用于传染病诊断、食品安全、环境监测和耐药突变及肿瘤单碱基变异等检测。CRISPR/Cas技术能简单、快速、灵敏和特异检测病原体,是目前研究的热点和前沿技术。2018年被《Science》誉为下一代分子诊断技术。近年来,发现II类CRISPR/Cas12和CRISPR/Cas13系统具有附带切割活性(collateral cleavage),通过向导RNA(single guide RNA,sgRNA)特异识别和激活带PAM(Protospacer Adjacent Motif,PAM)的靶序列,从而激活Cas酶的非特异切割单链荧光标记探针活性,但为了达到临床检测所需的灵敏度,需结合等温扩增技术,才能简单、快速、灵敏和特异检测病原体DNA或RNA,但区分单碱基变异(Single nucleotide variation,SNV)能力不足,需要发展一种灵敏度相当、特异性更好的CRISPR分子诊断工具。
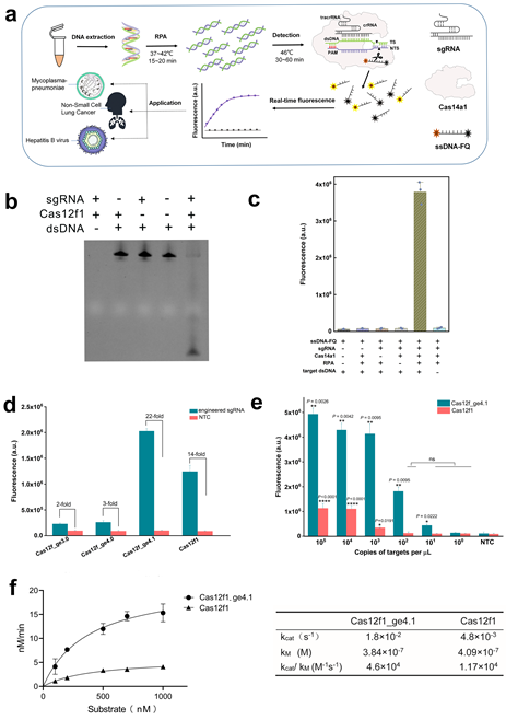
2018年,发现一种新的CRISPR/Cas14a1系统(也称Un1Cas12f1),蛋白分子量小,且对单链DNA的单碱基分辨率较Cas12a更好,能用于单链DNA和RNA检测,但制备单链DNA和体外转录操作复杂,限制了在临床进一步应用。为克服上述挑战,本课题组筛选到最佳的CRISPR/Cas12f1_ge4.1工程化系统,并结合RPA(Recombinase Polymerase Amplification)等温扩增技术,建立一种新型CRISPR荧光传感平台-PDTCTR (PAM-dependent dsDNA Target-activated Cas12f1 Trans Reporter),能在50分钟内快速和灵敏检测肺炎支原体和乙肝病毒,最低检出限为10 copies/μL,较野生型系统灵敏度提高100倍。此外新型的PDTCTR系统具有良好的单碱基区分能力,单碱基分辨的特异性优于Cas12a,能精准鉴别非小细胞肺癌EGFR (L858R)点突变,通过对临床样品进行性能评估,该系统与定量PCR相比有较高敏感度和特异度,分别为93%–100%和100%,凸显其在传染病和癌症相关SNVs诊断方面具有较大应用潜力。总之,PDTCTR系统为分子诊断提供了快速、高效和特异的检测工具,为传染病病原体和肿瘤癌基因相关的SNV精准检测提供新的检测手段和思路。
图解

Fig. 1. Improving Detection Performance using Cas12f1 with engineered sgRNA

Fig. 2. Rapid and efficient M. pneumoniae detection by PDTCTR

Fig. 3. PDTCTR offers sensitive and rapid HBV detection

Fig. 4. PDTCTR enables precise EGFR L858R mutation detection in NSCLC.
本研究工作得到了湖南自然科学基金、湖南省教育厅重点项目、湖南省卫健委重点项目支持,此外这项原创性成果获得国家发明专利快速授权,并获得第一届湖南省研究生医学创新大赛三等奖和2022年衡阳医公司学术墙报日十佳学术新人奖。该项成果的顺利完成,得益于附属南华医院何军主任技师的紧密合作(已发表中科院1区IF=12.6分1篇,2区IF=6分1篇,1篇待发),为该项研究提供了临床样品、资金和场地;得益于基础和临床医院的创新人才模式(校内和校外导师联合培养),培养了多名优秀研究生。

原文信息:He J, Hu X, Weng X, Wang H, Yu J, Jiang T, Zou L, Zhou X, Lyu Z, Liu J, Zhou P, Xiao X, Zhen D, Deng Z. Efficient, specific and direct detection of double-stranded DNA targets using Cas12f1 nucleases and engineered guide RNAs. Biosens Bioelectron. 2024 May 24;260:116428.
原文链接:https://www.sciencedirect.com/science/article/abs/pii/S0956566324004330?via%3Dihub