近日,beats365曹毅老师带领团队在Journal of Hazardous Materials期刊上发表题为《TiO2nanosheets promote the transformation of vascular smooth muscle cells into foam cellsin vitroandin vivothrough the up-regulation of nuclear factor kappa B subunit 2》的研究论文,该研究以beats365为第一通讯单位,曹毅老师为唯一通讯作者。
(论文链接;https://www.sciencedirect.com/science/article/abs/pii/S0304389421026728)
有研究表明钛基纳米材料没有急性细胞毒性,但可以影响核转录因子的表达,从而影响血管内皮细胞的功能,钛基纳米材料的血管健康效应及机制值得深入分析。曹毅老师团队合成了一种比表面积大的二氧化钛纳米片,并分析了这种材料对血管平滑肌细胞转化的影响。通过转录组技术分析发现,二氧化钛纳米片虽然没细胞急性毒性,但其改变了平滑肌细胞的功能与转化相关的信号通路。该团队进一步分析与平滑肌细胞转化相关的核转录因子,率先发现二氧化钛纳米片显著上调了核转录因子NFKB2(图1),导致血管平滑肌细胞发生转化。

图1.二氧化钛纳米片对平滑肌细胞NFKB2的影响
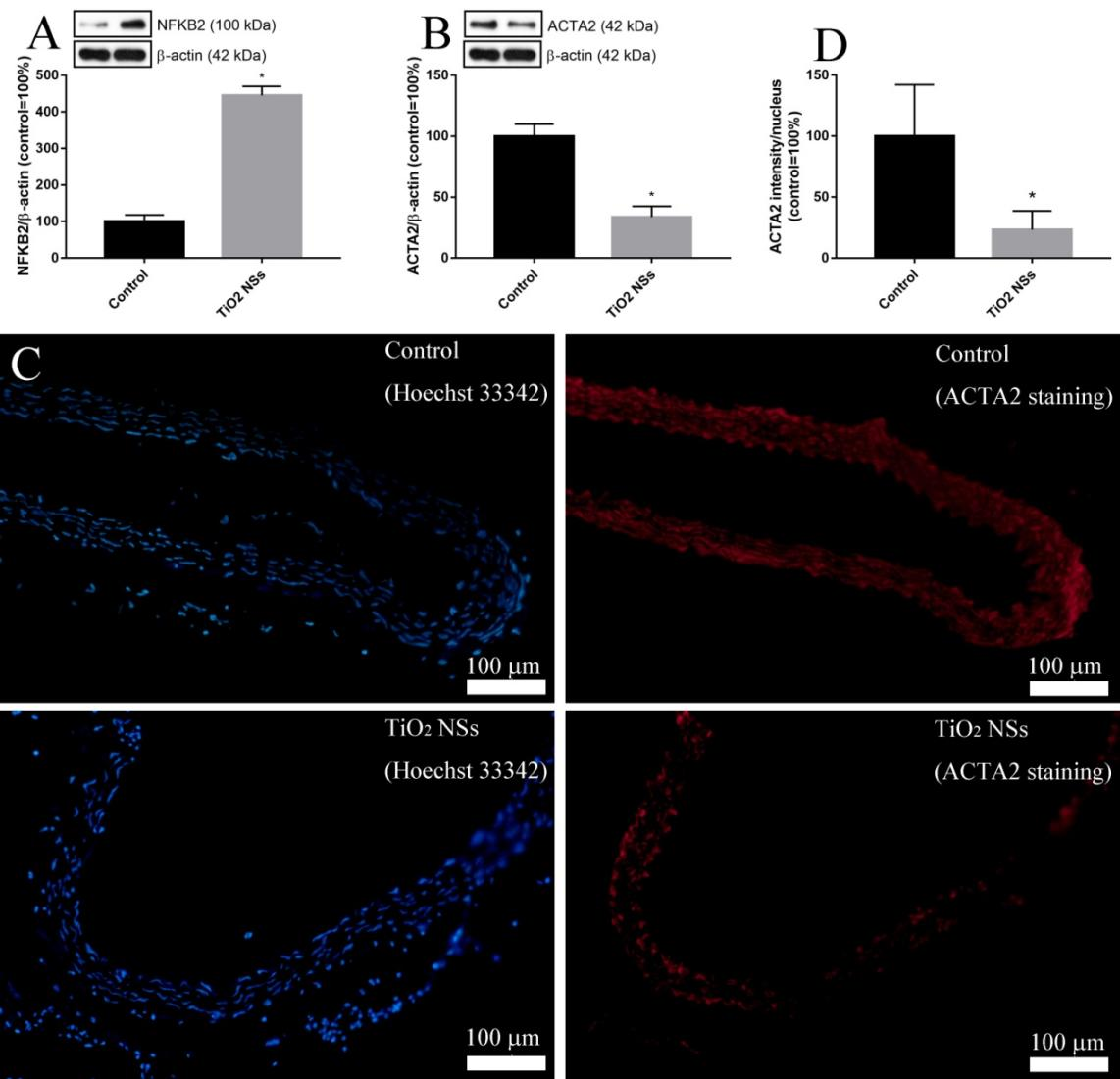
该团队进一步通过体内实验证实二氧化钛纳米片可促进小鼠血管NFKB2和巨噬细胞标志物CD36的表达,降低血管平滑肌细胞标志物ACTA2表达,并增加血管壁的脂质(图2)。这提示二氧化钛纳米片对动脉的危害。

图2.二氧化钛纳米片对小鼠血管NFKB2和ACTA2蛋白的影响
Journal of Hazardous Materials为国际环境科学与生态学顶级期刊,影响因子10.588,排名10/274,为中科院分区1区期刊。曹毅老师团队为公司新引进的第一类博士,长期致力于纳米毒理学的研究,进入公司工作以来已在Food Chem, J Appl Toxicol, Chin Chem Lett, NanoImpact, Cell Biol Toxicol等国际权威期刊发表论文10余篇。